您当前所在位置:首页 >>安全技术

分保、等保、关保、密评之间的联系与区别(附下载)

来源:本站|发布时间:2023-11-16|浏览次数:5124

网络安全保护工作当中的“3保1评”指的是:分保(涉密信息系统分级保护)、等保(网络安全等级保护)、关保(关健信息基础设施保护)以及密评(商用密码应用安全评估)。

 

本文主要内容:

1、什么是“3保1评”?分保、等保、关保、密评

2、相关的法律法规依据

3、分保工作简介

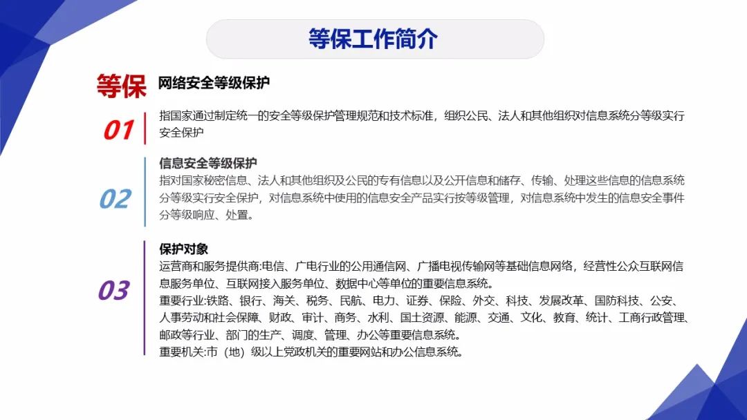
4、等保工作简介

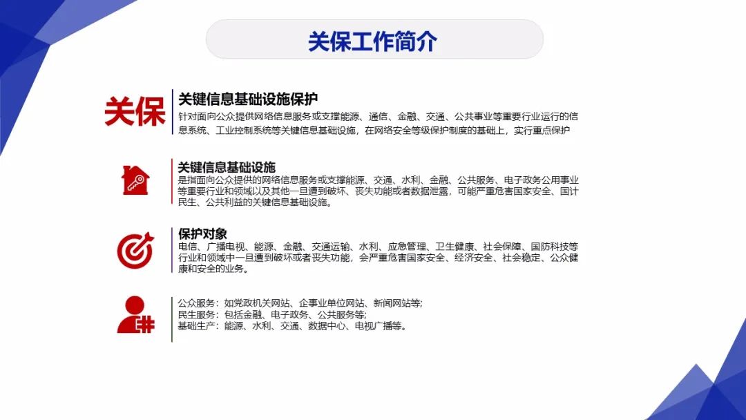
5、关保工作简介

6、密评工作简介

7、“3保1评”的联系与区别

 

 

版权所有:安徽省信息安全技术研究会

单位地址:合肥市政务区聚云路138号白天鹅国际商务中心B座1802室 联系电话:0551-63497665

皖ICP备14018839号